Les pompes à chaleur (PAC) représentent une solution innovante et écologique pour chauffer et refroidir les habitations. Malgré leur efficacité et les économies d’énergie qu’elles permettent, leur fonctionnement reste méconnu de nombreux propriétaires. Cet article vise à expliquer de manière simple et claire comment fonctionne une pompe à chaleur, en abordant les différents types existants et leurs principaux avantages.

I. Principe de fonctionnement d’une pompe à chaleur
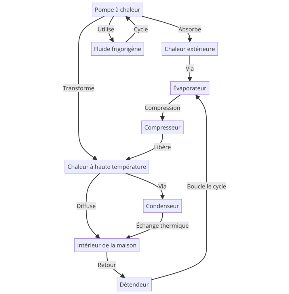
Le cœur d’un ensemble de pompe à chaleur (PAC) repose sur un processus thermodynamique innovant, permettant de transférer de la chaleur d’un environnement à un autre. Bien que le principe puisse sembler complexe, il s’appuie sur des étapes claires et des composants spécifiques qui, ensemble, créent un système de chauffage et de refroidissement très efficace.
Besoin d’une pompe à chaleur pas chère ? Nous vendons les PAC les moins chères de France ! 🇫🇷
Le cycle thermodynamique
Au cœur du fonctionnement de la PAC se trouve le fluide réfrigérant, une substance capable de changer d’état (de liquide à gaz et vice versa) à des températures contrôlées. Ce fluide circule à travers le système de la PAC, captant la chaleur de l’extérieur (que ce soit de l’air, du sol, ou de l’eau) et la libérant à l’intérieur de l’habitation.
- Évaporation : Le fluide, à basse température et sous forme liquide, absorbe la chaleur de la source externe (air, sol, ou eau). Cette absorption de chaleur provoque l’évaporation du fluide, le transformant en gaz.
- Compression : Le compresseur augmente la pression du fluide gazeux, ce qui élève sa température.
- Condensation : Le fluide gazeux, maintenant chaud, passe à travers le condenseur où il cède sa chaleur à l’eau du circuit de chauffage de l’habitation ou à l’air intérieur (dans le cas d’une PAC air-air), revenant à l’état liquide.
- Détente : Le fluide liquide refroidi passe ensuite à travers un détendeur, réduisant sa pression et sa température, prêt à recommencer le cycle.
Les composants clés
- L’évaporateur : Il permet le passage du fluide de l’état liquide à l’état gazeux en absorbant la chaleur externe.
- Le compresseur : Il augmente la pression et la température du fluide gazeux.
- Le condenseur : Il permet au fluide de céder sa chaleur au système de chauffage de l’habitation, le fluide repassant de l’état gazeux à l’état liquide.
- Le détendeur : Il réduit la pression du fluide, le refroidissant et le préparant pour un nouveau cycle d’évaporation.
Voici un diagramme qui permet de mieux comprendre comment chacun des éléments travaille ensemble :

Ce cycle se répète continuellement, permettant ainsi de chauffer ou de refroidir l’habitation de manière efficace et économique. La PAC agit comme un pont, transférant la chaleur d’une source à une autre, utilisant une quantité minime d’électricité pour activer le compresseur, le seul composant nécessitant une source d’énergie externe pour son fonctionnement.
Jamy Gourmaud vous explique avec tout son talent le fonctionnement d’une pompe à chaleur en toute simplicité dans cette vidéo ci-dessous 👇
Besoin d’une nouvelle PAC pas chère ?
Découvrez notre sélection d’ensemble de pompe à chaleur jusqu’à -70% sur notre site de destockage déjà approuvé par des milliers de clients !

Le fonctionnement d’une pompe à chaleur est exemplaire de la manière dont les principes de la thermodynamique peuvent être appliqués pour le confort domestique. L’efficacité de ce système réside dans sa capacité à utiliser une source d’énergie extérieure, accessible et renouvelable, pour fournir de la chaleur ou du froid selon les besoins. Cela représente une avancée significative par rapport aux systèmes de chauffage traditionnels, qui dépendent entièrement de la combustion de combustibles fossiles ou de l’électricité pour générer de la chaleur.



II. Types de pompes à chaleur
La flexibilité des pompes à chaleur s’étend à différents modèles, chacun adapté à des conditions et des besoins spécifiques. Cette section explore les principales catégories de PAC, soulignant leur adaptabilité et leur efficacité dans diverses applications.
Les PAC aérothermiques
- Pompe à chaleur air-air : Ce type de PAC capte l’énergie thermique de l’air extérieur et la transfère directement dans l’air intérieur de l’habitation via un système de ventilation. Elle est particulièrement appréciée pour sa capacité à fonctionner également comme un système de climatisation en inversant son cycle de fonctionnement.
- Pompe à chaleur air-eau : Similaire à la PAC air-air en termes de source d’énergie (l’air extérieur), la PAC air-eau diffère par son mécanisme de distribution de la chaleur. Elle chauffe l’eau qui est ensuite distribuée à travers un système de chauffage central, tel que des radiateurs ou un plancher chauffant. Ce modèle est avantageux pour les habitations disposant déjà d’un système de chauffage à eau.
À suivre >> Écran anti-bruit ou caisson d’insonorisation pour une pompe à chaleur ?
Les PAC géothermiques
- Pompe à chaleur eau-eau : Elle utilise l’énergie thermique de sources d’eau souterraines, comme des nappes phréatiques, pour chauffer l’habitation. Sa performance n’est pas affectée par les variations de température extérieure, ce qui en fait une option efficace dans les régions aux climats extrêmes.
- Pompe à chaleur sol-eau : Cette variante puise la chaleur du sol à travers un réseau de capteurs enterrés. Elle offre une grande efficacité grâce à la température relativement stable du sol tout au long de l’année.
Découvrez notre nouvel arrivage de Pompe à Chaleur en Destockage en ce mois de Février 2024 sur notre site de déstockage !
Pour infos : Depuis sa création, la pompe à chaleur ne s’est jamais autant vendu ces dernières années, d’après le site de statistiques du gouvernement Français.

Champ : France métropolitaine.
Source : SDES, d’après PAC & Clim’Info
En découle avec évidence une évolution de la consommation de chaleur renouvelable en constante augmentation depuis 2005. 🌍

Source : SDES, d’après PAC & Clim’Info, Observ’ER et Ceren
III. Avantages et choix du modèle
La pompe à chaleur est une solution de chauffage et de refroidissement qui se distingue par son rendement énergétique et sa flexibilité d’adaptation à diverses configurations de logement. Elle est devenue une alternative de choix pour ceux qui cherchent à optimiser leur consommation énergétique tout en bénéficiant d’un confort thermique toute l’année.
Rendement et économies d’énergie
Le rendement d’une pompe à chaleur est un atout majeur. Il est généralement exprimé par le coefficient de performance (COP), qui mesure la quantité d’énergie produite par rapport à l’énergie consommée. Un COP élevé signifie que pour chaque unité d’électricité utilisée par le compresseur, plusieurs unités de chaleur sont générées et transférées à l’intérieur du logement. Cela se traduit par des économies significatives sur les factures d’énergie, surtout lorsqu’on le compare aux systèmes de chauffage traditionnels qui ont tendance à consommer plus d’énergie pour un rendement moindre. De plus, en exploitant les sources d’énergie renouvelables comme l’air, l’eau ou le sol, les pompes à chaleur réduisent l’empreinte carbone des habitations, contribuant ainsi à la protection de l’environnement.
Adaptation au logement
La décision d’installer une pompe à chaleur doit être précédée d’une évaluation attentive de l’adéquation entre le type de PAC et les caractéristiques spécifiques du logement. Les différents modèles de pompes à chaleur, qu’ils soient aérothermiques ou géothermiques, offrent une grande variété de solutions adaptées à presque tous les types de bâtiments, neufs ou en rénovation.
La clé pour un choix éclairé réside dans la compréhension des besoins thermiques de l’habitation, la prise en compte de la géographie et du climat local, ainsi que l’état de l’isolation du bâtiment. Les modèles réversibles permettent de fournir un chauffage efficace même dans des conditions climatiques défavorables grâce à une pompe à chaleur bien choisie et correctement installée.
Pour optimiser les performances et assurer la longévité du système, il est essentiel de consulter des professionnels qualifiés qui pourront guider vers le modèle le plus adapté et prendre en charge une installation conforme aux normes en vigueur.
👌 Vous avez apprécié nos explications sur le fonctionnement de votre PAC ? Lisez les autres articles « nos conseils »
Quel climatiseur pour une maison de 100m2 ?
Les étés caniculaires s’enchaînent et vous envisagez de franchir le pas pour rafraîchir…
Comment recharger un climatiseur en gaz R32 ?
Votre pompe à chaleur souffle de l’air tiède en plein été ? Vous…
Comment détartrer un chauffe-eau Atlantic ?
Vous n’avez plus d’eau chaude le matin ou vous constatez une hausse anormale…
Combien de temps prend un chauffe-eau Atlantic pour chauffer ?
Vous vous retrouvez sous une douche froide de bon matin et vous vous…
Laisser un commentaire
Vous devez vous connecter pour publier un commentaire.